
부산에서 대마도 히타카츠와 이즈하라로 가는 배편은 많은 여행자들에게 인기 있는 선택입니다. 대마도는 일본의 아름다운 섬으로, 한국과 가까운 위치에 있어 짧은 시간 안에 방문할 수 있는 매력적인 여행지입니다. 이번 포스팅에서는 대마도로 가는 배편에 대한 정보와 여행 팁을 소개하겠습니다. 🚢
배편 운영 회사 및 스케줄
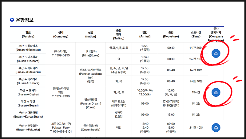
부산에서 대마도로 가는 배편은 주로 두 개의 회사에서 운영됩니다. 바로 'NINA'와 'Panstar'입니다. 이 두 회사는 각각 히타카츠와 이즈하라로 가는 다양한 스케줄을 제공합니다. 아래의 표를 통해 각 회사의 배편 정보를 확인해 보세요.
스타라인 : 히타카츠 대마도배편 예약, 대마도여객선
부산 대마도를 매일 운항하는 여객선. 부산대마도배편, 히타카츠 배편 예약, 니나호, 대마도배편, 대마도고속선, 대마도_스타라인
www.thenina.co.kr

회사명출발지도착지소요 시간운항 횟수
| NINA | 부산 | 히타카츠 | 약 1시간 30분 | 매일 2회 |
| Panstar | 부산 | 이즈하라 | 약 2시간 30분 | 매일 1회 |
위의 표를 참고하여 본인의 일정에 맞는 배편을 선택하시면 됩니다. 특히, 주말이나 공휴일에는 예약이 빨리 마감될 수 있으니 미리 예약하는 것이 좋습니다. 각 회사의 홈페이지에서 더 자세한 정보를 확인할 수 있습니다. NINA 홈페이지와 Panstar 홈페이지에서 예약이 가능합니다.
대마도 여행의 매력
대마도는 자연경관이 아름답고, 일본의 전통 문화를 느낄 수 있는 곳입니다. 특히, 히타카츠와 이즈하라 지역은 각각의 매력을 가지고 있습니다. 히타카츠는 바다와 가까워 해산물 요리가 유명하며, 이즈하라는 역사적인 유적지가 많아 관광객들에게 인기가 높습니다.

대마도에서 꼭 가봐야 할 명소로는 와타즈미 신사와 카네다 성이 있습니다. 이곳들은 대마도의 역사와 문화를 느낄 수 있는 장소로, 사진 찍기에도 좋은 포인트입니다. 또한, 대마도의 자연을 만끽할 수 있는 하이킹 코스도 많아 액티브한 여행을 원하는 분들에게도 적합합니다.

여행 준비 및 팁
대마도로의 여행을 준비할 때는 몇 가지 팁이 있습니다. 첫째, 여권을 꼭 챙기세요. 일본에 입국하기 위해서는 여권이 필수입니다. 둘째, 현지 통화를 준비하는 것이 좋습니다. 대마도에서는 일본 엔으로 결제해야 하므로, 미리 환전해 가는 것이 편리합니다. 셋째, 날씨에 맞는 옷차림을 준비하세요. 대마도의 날씨는 계절에 따라 다르므로, 미리 기상 예보를 확인하고 준비하는 것이 좋습니다.
또한, 대마도에서는 대중교통이 잘 되어 있으므로, 버스나 택시를 이용해 관광지를 쉽게 이동할 수 있습니다. 대마도에서의 여행은 대체로 안전하지만, 기본적인 안전 수칙을 지키는 것이 중요합니다.
자주 묻는 질문(FAQ)
- 대마도에 가기 위해서는 비자가 필요한가요?
- 대마도는 일본의 영토이므로, 한국 국적자는 90일 이내의 관광 목적으로 비자 없이 입국할 수 있습니다.
- 배편 예약은 어떻게 하나요?
- 각 회사의 홈페이지에서 온라인 예약이 가능합니다. 미리 예약하는 것이 좋습니다.
- 대마도에서 추천하는 음식은 무엇인가요?
- 대마도는 신선한 해산물 요리가 유명합니다. 특히, 회와 조개구이를 추천합니다.
- 대마도에서의 교통은 어떻게 하나요?
- 대중교통이 잘 되어 있어 버스와 택시를 이용하면 편리합니다.
대마도는 짧은 시간 안에 다녀올 수 있는 매력적인 여행지입니다. 부산에서 출발하는 배편을 이용해 대마도의 아름다움을 만끽해 보세요!

여행 준비가 끝났다면, 대마도의 멋진 풍경을 즐기며 잊지 못할 추억을 만들어 보시기 바랍니다.

태그: #부산 #대마도 #히타카츠 #이즈하라 #배편 #여행정보 #일본여행 #해외여행 #여행팁 #대마도여행
이런 자료를 참고 했어요.
[1] 스타라인 - 스타라인 : 대마도배편 예약, 대마도여객선 (https://www.thenina.co.kr/)
[2] 부산여행특공대 - 부산 대마도 쓰시마링크호 당일 왕복승선권 (https://busanbustour.co.kr/web/html/01_product/view.php?MCode=619)
[3] 부산여행특공대 - 부산 대마도 쓰시마링크호 1박2일 왕복승선권 (https://busanbustour.co.kr/web/html/01_product/view.php?MCode=629)
[4] 대마도배편 예약 - 스타라인 : 히타카츠 대마도배편 예약, 대마도여객선 (https://www.thenina.co.kr/html/?pcode=27)